CampusBook Developer Guide


Acknowledgements

This project is based on the AddressBook-Level3 project created by the SE-EDU initiative.


Setting up, getting started

Refer to the guide Setting up and getting started.


Design

Architecture

The Architecture Diagram given above explains the high-level design of the App.

Given below is a quick overview of main components and how they interact with each other.

Main components of the architecture

Main (consisting of classes Main and MainApp) is in charge of the app launch and shut down.

  • At app launch, it initializes the other components in the correct sequence, and connects them up with each other.
  • At shut down, it shuts down the other components and invokes cleanup methods where necessary.

The bulk of the app's work is done by the following four components:

  • UI: The UI of the App.
  • Logic: The command executor.
  • Model: Holds the data of the App in memory.
  • Storage: Reads data from, and writes data to, the hard disk.

Commons represents a collection of classes used by multiple other components.

How the architecture components interact with each other

The Sequence Diagram below shows how the components interact with each other for the scenario where the user issues the command delete 1.

Each of the four main components (also shown in the diagram above),

  • defines its API in an interface with the same name as the Component.
  • implements its functionality using a concrete {Component Name}Manager class (which follows the corresponding API interface mentioned in the previous point.

For example, the Logic component defines its API in the Logic.java interface and implements its functionality using the LogicManager.java class which follows the Logic interface. Other components interact with a given component through its interface rather than the concrete class (reason: to prevent outside component's being coupled to the implementation of a component), as illustrated in the (partial) class diagram below.

The sections below give more details of each component.

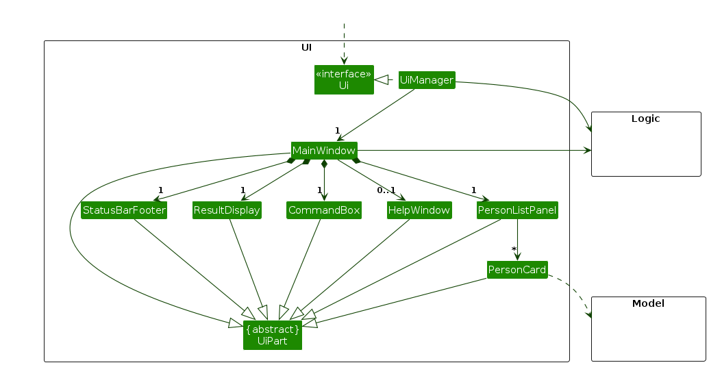
UI component

The API of this component is specified in Ui.java

Structure of the UI Component

The UI consists of a MainWindow that is made up of parts e.g.CommandBox, ResultDisplay, PersonListPanel, StatusBarFooter etc. All these, including the MainWindow, inherit from the abstract UiPart class which captures the commonalities between classes that represent parts of the visible GUI.

The UI component uses the JavaFx UI framework. The layout of these UI parts are defined in matching .fxml files that are in the src/main/resources/view folder. For example, the layout of the MainWindow is specified in MainWindow.fxml

The UI component,

  • executes user commands using the Logic component.
  • listens for changes to Model data so that the UI can be updated with the modified data.
  • keeps a reference to the Logic component, because the UI relies on the Logic to execute commands.
  • depends on some classes in the Model component, as it displays Person object residing in the Model.

Logic component

API : Logic.java

Here's a (partial) class diagram of the Logic component:

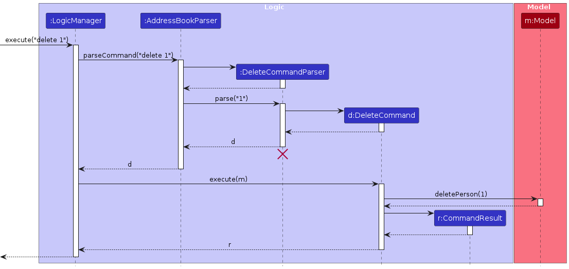
The sequence diagram below illustrates the interactions within the Logic component, taking execute("delete 1") API call as an example.

Interactions Inside the Logic Component for the `delete 1` Command

Note: The lifeline for DeleteCommandParser should end at the destroy marker (X) but due to a limitation of PlantUML, the lifeline continues till the end of diagram.

How the Logic component works:

  1. When Logic is called upon to execute a command, it is passed to an AddressBookParser object which in turn creates a parser that matches the command (e.g., DeleteCommandParser) and uses it to parse the command.
  2. This results in a Command object (more precisely, an object of one of its subclasses e.g., DeleteCommand) which is executed by the LogicManager.
  3. The command can communicate with the Model when it is executed (e.g. to delete a person).
    Note that although this is shown as a single step in the diagram above (for simplicity), in the code it can take several interactions (between the command object and the Model) to achieve.
  4. The result of the command execution is encapsulated as a CommandResult object which is returned back from Logic.

Here are the other classes in Logic (omitted from the class diagram above) that are used for parsing a user command:

How the parsing works:

  • When called upon to parse a user command, the AddressBookParser class creates an XYZCommandParser (XYZ is a placeholder for the specific command name e.g., AddCommandParser) which uses the other classes shown above to parse the user command and create a XYZCommand object (e.g., AddCommand) which the AddressBookParser returns back as a Command object.
  • All XYZCommandParser classes (e.g., AddCommandParser, DeleteCommandParser, ...) inherit from the Parser interface so that they can be treated similarly where possible e.g, during testing.

Model component

API : Model.java

The Model component,

  • stores the address book data i.e., all Person objects (which are contained in a UniquePersonList object).
  • stores the currently 'selected' Person objects (e.g., results of a search query) as a separate filtered list which is exposed to outsiders as an unmodifiable ObservableList<Person> that can be 'observed' e.g. the UI can be bound to this list so that the UI automatically updates when the data in the list change.
  • stores a UserPref object that represents the user’s preferences. This is exposed to the outside as a ReadOnlyUserPref objects.
  • does not depend on any of the other three components (as the Model represents data entities of the domain, they should make sense on their own without depending on other components)

Note: An alternative (arguably, a more OOP) model is given below. It has a Tag list in the AddressBook, which Person references. This allows AddressBook to only require one Tag object per unique tag, instead of each Person needing their own Tag objects.

Storage component

API : Storage.java

The Storage component,

  • can save both address book data and user preference data in JSON format, and read them back into corresponding objects.
  • inherits from both AddressBookStorage and UserPrefStorage, which means it can be treated as either one (if only the functionality of only one is needed).
  • depends on some classes in the Model component (because the Storage component's job is to save/retrieve objects that belong to the Model)

Common classes

Classes used by multiple components are in the seedu.address.commons package.


Implementation

This section describes some noteworthy details on how certain features are implemented.

[Proposed] Undo/redo feature

Proposed Implementation

The proposed undo/redo mechanism is facilitated by VersionedAddressBook. It extends AddressBook with an undo/redo history, stored internally as an addressBookStateList and currentStatePointer. Additionally, it implements the following operations:

  • VersionedAddressBook#commit() — Saves the current address book state in its history.
  • VersionedAddressBook#undo() — Restores the previous address book state from its history.
  • VersionedAddressBook#redo() — Restores a previously undone address book state from its history.

These operations are exposed in the Model interface as Model#commitAddressBook(), Model#undoAddressBook() and Model#redoAddressBook() respectively.

Given below is an example usage scenario and how the undo/redo mechanism behaves at each step.

Step 1. The user launches the application for the first time. The VersionedAddressBook will be initialized with the initial address book state, and the currentStatePointer pointing to that single address book state.

UndoRedoState0

Step 2. The user executes delete 5 command to delete the 5th person in the address book. The delete command calls Model#commitAddressBook(), causing the modified state of the address book after the delete 5 command executes to be saved in the addressBookStateList, and the currentStatePointer is shifted to the newly inserted address book state.

UndoRedoState1

Step 3. The user executes add n/David …​ to add a new person. The add command also calls Model#commitAddressBook(), causing another modified address book state to be saved into the addressBookStateList.

UndoRedoState2

Note: If a command fails its execution, it will not call Model#commitAddressBook(), so the address book state will not be saved into the addressBookStateList.

Step 4. The user now decides that adding the person was a mistake, and decides to undo that action by executing the undo command. The undo command will call Model#undoAddressBook(), which will shift the currentStatePointer once to the left, pointing it to the previous address book state, and restores the address book to that state.

UndoRedoState3

Note: If the currentStatePointer is at index 0, pointing to the initial AddressBook state, then there are no previous AddressBook states to restore. The undo command uses Model#canUndoAddressBook() to check if this is the case. If so, it will return an error to the user rather than attempting to perform the undo.

The following sequence diagram shows how an undo operation goes through the Logic component:

UndoSequenceDiagram-Logic

Note: The lifeline for UndoCommand should end at the destroy marker (X) but due to a limitation of PlantUML, the lifeline reaches the end of diagram.

Similarly, how an undo operation goes through the Model component is shown below:

UndoSequenceDiagram-Model

The redo command does the opposite — it calls Model#redoAddressBook(), which shifts the currentStatePointer once to the right, pointing to the previously undone state, and restores the address book to that state.

Note: If the currentStatePointer is at index addressBookStateList.size() - 1, pointing to the latest address book state, then there are no undone AddressBook states to restore. The redo command uses Model#canRedoAddressBook() to check if this is the case. If so, it will return an error to the user rather than attempting to perform the redo.

Step 5. The user then decides to execute the command list. Commands that do not modify the address book, such as list, will usually not call Model#commitAddressBook(), Model#undoAddressBook() or Model#redoAddressBook(). Thus, the addressBookStateList remains unchanged.

UndoRedoState4

Step 6. The user executes clear, which calls Model#commitAddressBook(). Since the currentStatePointer is not pointing at the end of the addressBookStateList, all address book states after the currentStatePointer will be purged. Reason: It no longer makes sense to redo the add n/David …​ command. This is the behavior that most modern desktop applications follow.

UndoRedoState5

The following activity diagram summarizes what happens when a user executes a new command:

Design considerations:

Aspect: How undo & redo executes:

  • Alternative 1 (current choice): Saves the entire address book.

    • Pros: Easy to implement.
    • Cons: May have performance issues in terms of memory usage.
  • Alternative 2: Individual command knows how to undo/redo by itself.

    • Pros: Will use less memory (e.g. for delete, just save the person being deleted).
    • Cons: We must ensure that the implementation of each individual command are correct.

{more aspects and alternatives to be added}

[Proposed] Data archiving

{Explain here how the data archiving feature will be implemented}


Documentation, logging, testing, configuration, dev-ops


Appendix: Requirements

Product scope

Target user profile:

  • is a NUS Student
  • has a need to manage a significant number of contacts
  • prefer desktop apps over other types
  • can type fast
  • prefers typing to mouse interactions
  • is reasonably comfortable using CLI apps

Value proposition: manage NUS-related contacts faster than a typical mouse/GUI driven app.

User stories

Priorities: High (must have) - * * *, Medium (nice to have) - * *, Low (unlikely to have) - *

Priority As a …​ I want to …​ So that I can…​
* * * new user see usage instructions refer to instructions when I forget how to use the App
* * * new user select my faculty preload faculty admin contacts
* * * user add a new person keep a list of contacts of people in school
* * * user delete a person remove entries that I no longer need
* * * user list contacts view all my saved contacts
* * * user find a person by name locate details of persons without having to go through the entire list
* * * user tag contacts filter and find people by tag
* * user hide private contact details minimize chance of someone else seeing them by accident
* * user see logs of changes review my past edits and restore previous information if I made a mistake
* * frequent user add favourite contacts and let them be seen at the top of the list access the most frequently used contacts without finding them
* * returning user have command history navigation reuse or tweak previous commands quickly
* * neat student color-code tags or contacts visually distinguish categories easily
* user see the last update time of a contact know how recent the information is
* user with many people in the address book sort persons by a certain field locate a person easily
* frequent user use command aliases operate faster by typing less
* cautious user detect duplicates prevent creating multiple entries for the same person
* cautious user be able to preview all my changes before saving double-check all my changes
* efficient user have tab autocomplete type the commands easily, without having to type the full command manually
* efficient user be able to edit batches of profiles at the same time add the same data to several people at the same time

Use cases

(For all use cases below, the System is the CampusBook and the Actor is the user, unless specified otherwise)

UC01: Add a person

Guarantees: Person will only be added into the list if all the required fields are present

MSS

  1. User requests to list persons

  2. CampusBook shows a list of persons

  3. User requests to add a specific person in the list

  4. CampusBook adds the person

    Use case ends.

Extensions

  • 3a. The given command is invalid.

    • 3a1. CampusBook shows an error message.

      Use case resumes at step 2.

UC02: Delete a person

Guarantees: Person will only be deleted from the list if the index given is valid

MSS

  1. User requests to list persons

  2. CampusBook shows a list of persons

  3. User requests to delete a specific person in the list

  4. CampusBook deletes the person

    Use case ends.

Extensions

  • 2a. The list is empty.

    Use case ends.

  • 3a. The given command is invalid.

    • 3a1. CampusBook shows an error message.

      Use case resumes at step 2.

UC03: Edit a person

Guarantees: Person will only be editted in the list if the index given, and field format is valid (e.g. johnd@example@com is invalid, and person will not be editted)

MSS

  1. User requests to list persons

  2. CampusBook shows a list of persons

  3. User requests to edit a specific person in the list

  4. CampusBook edits the person

    Use case ends.

Extensions

  • 2a. The list is empty.

    Use case ends.

  • 3a. The given command is invalid.

    • 3a1. CampusBook shows an error message.

      Use case resumes at step 2.

UC04: Find a person

Guarantees: Person will only be found from the list if at least a part of the given name matches at least a part of the name of an existing person's name

MSS

  1. User requests to list persons

  2. CampusBook shows a list of persons

  3. User requests to find a specific person in the list

  4. CampusBook lists the person(s)

    Use case ends.

Extensions

  • 2a. The list is empty.

    Use case ends.

  • 3a. The given command is invalid.

    • 3a1. CampusBook shows an error message.

      Use case resumes at step 2.

  • 4a. There are no matches for the given name.

    • 3a1. CampusBook shows no person matched.

      Use case ends.

UC05: Clear the entries

Guarantees: Person entries will be cleared

MSS

  1. User requests to list persons

  2. CampusBook shows a list of persons

  3. User requests to clear all entries in the list

  4. CampusBook clears the list

    Use case ends.

Extensions

  • 2a. The list is empty. Use case ends.

UC06: Tag a person

Guarantees: Tags will only be added if they follow a valid format (no spaces, alphanumeric, e.g. friend, professor).

MSS

  1. User requests to list persons
  2. CampusBook shows a list of persons
  3. User requests to tag a specific person in the list
  4. CampusBook adds the tag(s) to the person

Use case ends.

Extensions

  • 2a. The list is empty.
     Use case ends.

  • 3a. The given tag is invalid (e.g. contains spaces or special characters).

    • 3a1. CampusBook shows an error message.
      Use case resumes at step 2.

UC07: Mark or unmark a person as favorite

Guarantees: Favorite contacts will always appear at the top of the contact list when listed.

MSS

  1. User requests to mark a specific person as favorite
  2. CampusBook marks that person as favorite and updates the display order

Use case ends.

Extensions

  • 1a. The given index is invalid.

    • 1a1. CampusBook shows an error message.
      Use case resumes at step 1.
  • 2a. The person is already a favorite.

    • 2a1. CampusBook shows a message to show the person is already marked as favourite
      Use case ends.

UC08: Export contacts to CSV

Guarantees: The exported file will contain all current contacts in a valid CSV format.

MSS

  1. User requests to export contacts
  2. CampusBook retrieves all information and formats the text into a CSV file
  3. Downloads the CSV file on the user's computer

Use case ends.

Extensions

  • 1a. User cancels the export operation*

    • 1a1. CampusBook aborts the export process. Use case ends.
  • 2a. File cannot be created or written (e.g., invalid path or permission error)

    • 2a1. CampusBook notifies the user that the export failed and provides the error message.

UC09: Import contacts from CSV

Guarantees: Only valid contacts will be imported. Invalid rows are skipped with warnings. Precondition: The imported file is a valid CSV file that follows the format.

MSS

  1. User requests to import contacts from a CSV file
  2. CampusBook validates the file format
  3. CampusBook imports all valid contacts and ignores invalid ones

Use case ends.

Extensions

  • 2a. File is missing or corrupted.

    • 2a1. CampusBook shows an error message.
      Use case ends.
  • 3a. File contains duplicate persons.

    • 3a1. CampusBook skips duplicates and logs a warning.
      Use case ends.

UC10: Select a faculty

Guarantees: Default administrative contacts for the selected faculty will be preloaded.

MSS

  1. User requests to select a faculty
  2. CampusBook validates the faculty name
  3. CampusBook preloads the administrative contacts for the selected faculty

Use case ends.

Extensions

  • 2a. The given faculty is invalid.

    • 2a1. CampusBook shows an error message and lists valid faculties. Use case resumes at step 1.
  • 3a. Some contacts already exist in the list.

    • 3a1. CampusBook skips duplicates and logs a warning. Use case ends.

UC11: View command history

Guarantees: User can view and reuse previously executed commands in the current session.

MSS

  1. User requests to view command history.
  2. CampusBook shows the list of previously executed commands
  3. User selects a command from history to reuse.
  4. CampusBook loads the selected command into the command box
  5. User edits or executes the command.

Use case ends.

Extensions

  • 2a. There is no command history.

    • 2a1. CampusBook shows a message indicating the history is empty. Use case ends.
  • 3a. The given selection is invalid.

    • 3a1. CampusBook shows an error message. Use case resumes at step 2.
  • 3b. User navigates the command history using keyboard (e.g. Up/Down keys).

    • 3b1. CampusBook cycles through previous commands without executing. Use case resumes at step 5.

Notes / Preconditions

  • User must have previously executed at least one command (except in 2a).
  • Command history is session-based and not saved after application exit (unless specified in future extensions).

Non-Functional Requirements

Environment & Portability

  1. Should work on any mainstream OS as long as it has Java 17 or above installed.

  2. All features (including seeding NUS contacts and startup message) shall work offline.

Performance

  1. Should be able to hold up to 1000 persons without a noticeable sluggishness in performance for typical usage.

  2. Application should respond to user commands within 1 second for typical operations (add, edit, find).

  3. The startup motivational message must not delay startup by more than 100ms.

  4. Exporting/Importing 2000 contacts should not take more than 3s.

Usability & Accessibility

  1. A user with above average typing speed for regular English text (i.e. not code, not system admin commands) should be able to accomplish most of the tasks faster using commands than using the mouse.

  2. The application should be usable by an NUS student who has never used the application before, with guidance from the User Guide.

  3. The application should provide the relevant help messages to educate students on how to use the application appropriately.

  4. A novice to CLI should be able to use the application, with guidance from the User Guide.

Data Quality

  1. Faculty Admin contacts must be regularly checked by developers, and updated in releases if they are changed by the relevant departments.

  2. Course/Module codes must be regularly checked by developers, and updated in releases if they are changed by the relevant departments.

Glossary

  • Mainstream OS: Windows, Linux, Unix, MacOS

  • Private contact detail: A contact detail that is not meant to be shared with others

  • AB3: AddressBook Level 3, the base project we are extending

  • Faculty Admin: Administrative staff managing a faculty's affairs (e.g. registration, internship, dean's office)

  • Favorite Contact: A user-marked important contact that can be viewed at the top of the contacts list

  • Seed Contacts: Predefined contact list (e.g. NUS faculty admins) that can be bulk-loaded into your CampusBook

  • Export/Import: Functions to save or load contacts from CSV format

  • Command-Line Interface (CLI): Text-based user interface where users type commands

  • Motivational Message: A short text displayed at startup to motivate the student to study harder

  • User Guide: A comprehensive guide to teach new users how to use the application

  • Release: A set of changes that updates or adds new functionality to a software product or service

  • Course/Module Code: A unique code given to a course/module given by NUS, which has a 2 or 3 letter prefix indicating the discipline, followed by four digits, and an optional suffix (e.g. DSA1101, CS2103T, MA2001)

  • Startup: The act of running the application for the first time after exiting it previously

  • CSV: Comma Separated Values, where a CSV file is one commonly used to store tabular data, and individual data elements within a record separated by commas

  • Command Alias: A custom shorthand name for a longer, more complex command, file, or function


Appendix: Instructions for manual testing

Given below are instructions to test the app manually.

Note: These instructions only provide a starting point for testers to work on; testers are expected to do more exploratory testing.

Launch and shutdown

  1. Initial launch

    1. Download the jar file and copy into an empty folder

    2. Double-click the jar file Expected: Shows the GUI with a set of sample contacts. The window size may not be optimum.

  2. Saving window preferences

    1. Resize the window to an optimum size. Move the window to a different location. Close the window.

    2. Re-launch the app by double-clicking the jar file.
      Expected: The most recent window size and location is retained.

  3. { more test cases …​ }

Deleting a person

  1. Deleting a person while all persons are being shown

    1. Prerequisites: List all persons using the list command. Multiple persons in the list.

    2. Test case: delete 1
      Expected: First contact is deleted from the list. Details of the deleted contact shown in the status message. Timestamp in the status bar is updated.

    3. Test case: delete 0
      Expected: No person is deleted. Error details shown in the status message. Status bar remains the same.

    4. Other incorrect delete commands to try: delete, delete x, ... (where x is larger than the list size)
      Expected: Similar to previous.

  2. { more test cases …​ }

Saving data

  1. Dealing with missing/corrupted data files

    1. {explain how to simulate a missing/corrupted file, and the expected behavior}
  2. { more test cases …​ }